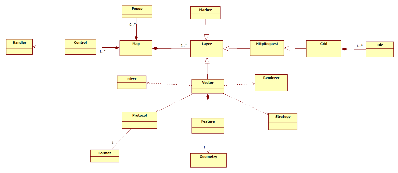
OpenLayers对象模型图
更新日期:
前言
OpenLayers作为一款优秀的开源的webGIS API,在国外的应用十分广泛,在国内也有一定的应用,比如超图和天地图的WebGIS的javascript API的就是基于OpenLayers稍作修改而成的。虽然在其官网和github上都有比较详尽的API说明文档和使用样例,但对于刚接触openlayers的同学来说,面对其庞大的接口(类),想在短时间内理清各接口之间的关系是十分困难的。我在初次接触openlayer时,曾在网上google和baidu了很长时间,最终还是没发现有十分直观的介绍openlayers的接口关系的文章。因此,我想到当初在学习ArcObject开发的时候,经常翻阅的ArcObject对象模型图。它将繁杂的ArcObject各接口的关系使用UML类图的形式简介明了的展现出来,对开发者的帮助真是十分的明显。所以我就了自己动手制作一份OpenLayers的对象模型图的想法,一来可以提高我的UML水平,二来可以帮我审查和巩固自己对openlayers的理解。
OpenLayers对象模型图
对象模型图是基于UML的类图制作的,关于UML的类图的一些概念有兴趣的同学可以网上搜搜看。
直接上图

说明:
Map:最核心的对象,所有的其他对象都是为构建Map服务的。
Layer:Map中的图层,用于分层展示地理数据。
Grid:网格图层,继承自HttpRequest,即这类图层都是通过http请求获得的。
Tile:瓦片,是构成Gird图层的单元,可以理解为一幅小图片。
Marker:地图上的标记点,主要表现为一个有位置的图标。
Vector:矢量图层,也可以看做地图覆盖层(overlay),可以用存放自己定义的数据。
Stratey:策略,用于根据指定策略显示Vector中的数据。
Filter:过滤器,根据一定的条件过滤出Vector中需要显示的数据。
Render:渲染器,用于对Vector实现的数据根据指定的样式渲染。
Protocol:协议,用于根据指定格式的协议从服务端或本地文件读取数据后在Vector中展示。
Format:数据文件的格式。
Control:Map上的控件,用于和地图交互。
Handler:事件处理句柄,封装了浏览器事件。
Feature:要素,它是Vector图层的内容,由几何图形和属性信息组成。
Geometry:几何图形,是要素的图形表现。
Popup:地图上的气泡弹出框。
上面的对象模型图只是OpenLayers最基本的类图,OpenLayers中的许多具体的类都是基于这些基本类扩展而来。